事業用建物の断熱改修にも補助金活用のチャンス!
今年の先進的窓リノベの補助金は、
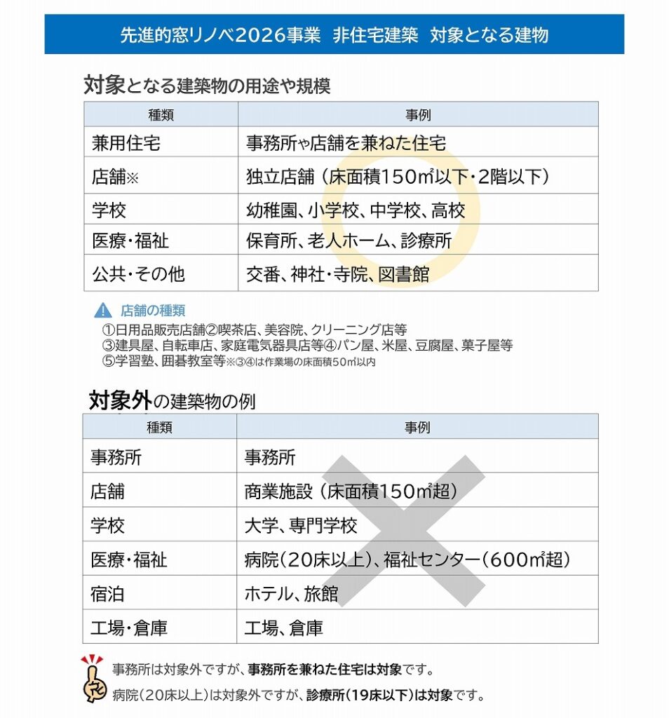
なんと…住宅だけじゃなく、非住宅建築も対象に!🏢✨
オフィスや店舗、施設でも
窓リノベの補助が受けられるチャンスが到来です🌟
-1-793x1024.jpg)
-22-954x1024.jpg)
防音・断熱・快適…だけじゃない!
働く場所やみんなが集まる場所の快適さも
どんどんアップデートしていきましょう🪟🔧💡
お得に賢く窓リフォーム始めませんか?
八鹿アルミではご相談から現地調査、お見積りまで無料となっております🌟
HP・お電話からも受け付けております😌🌱
□□□□□□□□□□□□□□□□□□
八鹿アルミ株式会社
兵庫県養父市八鹿町浅間215-1
営業日 月-土(祝日/第2,4土曜除く)
営業時間 8:00-17:00
TEL 079-662-3110
□□□□□□□□□□□□□□□□□□
八鹿アルミ株式会社
兵庫県養父市八鹿町浅間215-1
営業日 月-土(祝日/第2,4土曜除く)
営業時間 8:00-17:00
TEL 079-662-3110
□□□□□□□□□□□□□□□□□□